老年大学 在线报名
首页
学校概况
学校简介
学校荣誉
学校领导
组织结构
学校文化
学校党建
主题活动
群团活动
校园动态
校园公告
新闻时讯
媒体报道
学历教育
开放教育
成人教育
非学历教育
社区教育
老年大学
社会培训
学习资源
国开学习网
国家数字化学习资源中心
南京学习在线
博学玄武学习在线
联系我们
学校地址
联系电话
学校邮箱
校园动态
校园公告
新闻时讯
媒体报道
校园公告
首页
校园动态
文章详情
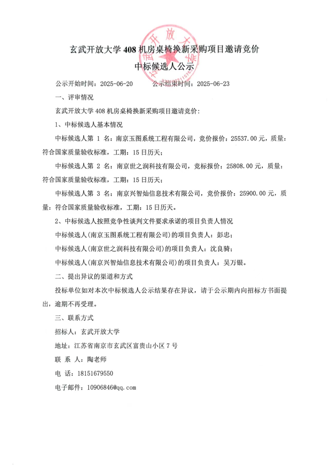
玄武开放大学408机房桌椅换新采购项目邀请竞价中标候选人公示
9638
管理员
2025-06-20 20:35
地址:南京市玄武区富贵山7号
邮编:210016
校务办公室电话:025-66000521
学历教育招生及教学支持服务咨询电话:025-66000523
友情链接
Copyright ©1979-2026 玄武开放大学 All Rights Reserved. 备案号:
苏ICP备14031279号-1